6 年
手机商铺
公司新闻/正文
687 人阅读发布时间:2023-01-06 12:58

近日,第二军医大学国家肝癌科学中心陈磊研究员、王红阳院士课题组,龙华医院刘维薇教授课题组和复旦大学附属肿瘤医院王鹏教授课题组在Gastroenterology杂志(IF=33.88)合作发表了名为《Integrated Multi-omics Landscape of Liver Metastases》的文章。文章应用Standard BioTools 质谱流式技术,转录组和全外显子测序等技术研究了原发性肝癌和肝转移癌患者的免疫细胞图谱以及免疫细胞亚型的潜在机制。
肿瘤微环境(TME)在原发性肝癌(PLC)和肝转移(LM)的形成和发展中起着重要作用。确定TME的特征并将其作为靶点,可能对各种转移性肿瘤有益。然而,各种LM中TME的异质表型和可能的贡献仍未得到证实。因此作者试图研究了LMs内TME的多样化组成及其对LM进展和临床结果的潜在意义。
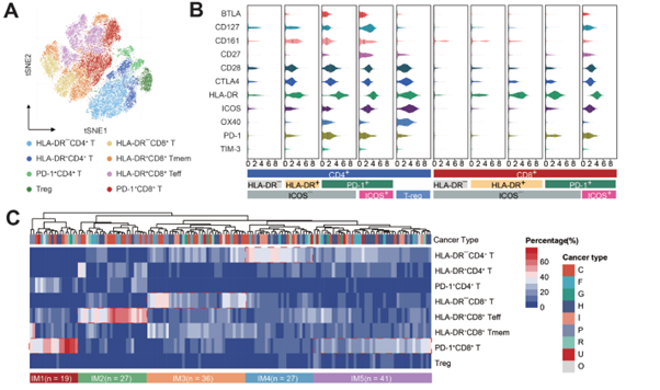
作者设计了32个marker的表型panel,用质谱流式技术检测了100例肝转移(LM)和50例原发性肝癌(PLC)患者的队列样本。由于样本数目众多,作者采用了在质谱流式上广泛使用的Pd(钯元素) Barcoding技术,有效地减少了批次染色操作对实验结果的影响。作者重点研究了T细胞亚群,通过评估经典的表面标志物(HLA-DR:T细胞激活标志物,PD-1:T细胞抑制标志物)确定了八个功能不同的亚群(图A)。并且得到五种由不同的T细胞组成的免疫微环境(IM)亚型(IM1至IM5)。结合病人的生存分析发现,五种IM亚型(IM1至IM5)与不同类型肿瘤的不同免疫特征和临床结果有关, 具有终末衰竭(IM1)或稀有T细胞炎症(IM2和IM3)免疫特征的患者预后较差。在质谱流式的结果的基础上,作者也进一步结合转录组等其他技术探索了其机制,发现了关键分子SLC2A1,其通过增加肝转移病灶中Spp1+巨噬细胞的比例及其对T细胞的抑制作用,促进免疫抑制和沙漠化。此外,SLC2A1通过诱导原发性结直肠癌中的调节性T细胞(Tregs和LAG3+CD4+T cells)来促进其免疫逃避和肝转移。
