6 年
手机商铺
公司新闻/正文
510 人阅读发布时间:2024-04-17 14:50

肠道上皮行使多种功能,对维持肠道稳态至关重要。健康结肠和结肠癌中均存在维持在干细胞样的上皮细胞亚群,其机制却不尽相同。结肠上皮细胞状态受包括内源性癌基因突变和外源性基质信号在内的多种因素调控。不过,内源性和外源性信号如何共同调节、决定细胞命运仍不清楚。因此,伦敦大学学院(University College London)癌症研究所的Christopher Tape团队利用质谱流式等技术对结肠干细胞极化进行了全面研究,其成果于2023年12月在线发表于《Cell》。
类器官(organoid)因其3D结构、可体外培养、基因编辑和高通量筛选等优点,自面世以来已成为重要的临床前模型。为阐明常见的癌基因突变和间质细胞如何影响结肠上皮细胞分化,团队先使用单细胞测序技术分析了不同基因型(野生型(WT)、shApc(A)、shApc;KrasG12D/+(AK)、shApc;KrasG12D/+; Trp53R172H/− (AKP))的类器官单独培养或与结肠成纤维细胞和巨噬细胞共同培养时的表型。分析发现,成纤维细胞可将野生型类器官诱导成重生型干细胞(revCSC),而A、AK和AKP突变则使上皮细胞逐渐分化成过度增殖态(proCSC),且AK和AKP上皮细胞无法被成纤维细胞诱导成revCSC。这说明成纤维细胞和癌基因能将上皮细胞向不同的去分化状态极化。
为了突破单细胞测序的通量限制并对进行功能分析,团队使用质谱流式技术进一步研究上皮细胞极化。研究者使用金属同位素对类器官进行了原位Barcode标记后,对不同的类器官培养进行混样和抗体染色。实验用到包括抗体和Barcode等在内的共53个通道,分析了390个不同类器官培养的约六百万单细胞。质谱流式不仅印证了上述单细胞测序结果,更对培养基中每个配体(WNT3A、EGF、Noggin和R-Spondin-1 (WENR))的作用进行了分析,表明KrasG12D突变重塑了上皮细胞对经典β-catenin信号的响应。这些结果进一步说明了APC缺失和KRAS突变占有主导地位,让上皮细胞陷入proCSC状态而不受胞外信号调控。

图1.(A)质谱流式研究基因型、配体和共培养条件的实验设计;(B)基因型、(C)微环境、(D)配体和(E)细胞类型标志物对类器官的影响
研究者接下来继续研究上皮细胞如何受WENR配体调节,发现结肠上皮细胞的分化状态受配体和癌基因突变的竞争影响而在一个多变量的连续谱上变化。并且,revCSC和proCSC可由特征性磷酸化信号表征。团队使用质谱流式更加深入地研究了使用其他基质配体对不同基因型类器官处理后上皮细胞分化、细胞状态和翻译后修饰信号,表明了WNT3A和TGF-β1可促进WT和A上皮细胞向revCSC转变,而ERBB通路则将上皮细胞推向proCSC方向。与先前结果类似的是,AK和AKP上皮细胞与基质间的交流减弱,从而对外界信号刺激无响应。

图2.(A)类器官表型受基因型和WENR配体调控;(B)revCSC、稳态和proCSC标志物

图3. 基质配体对不同基因型上皮细胞的影响
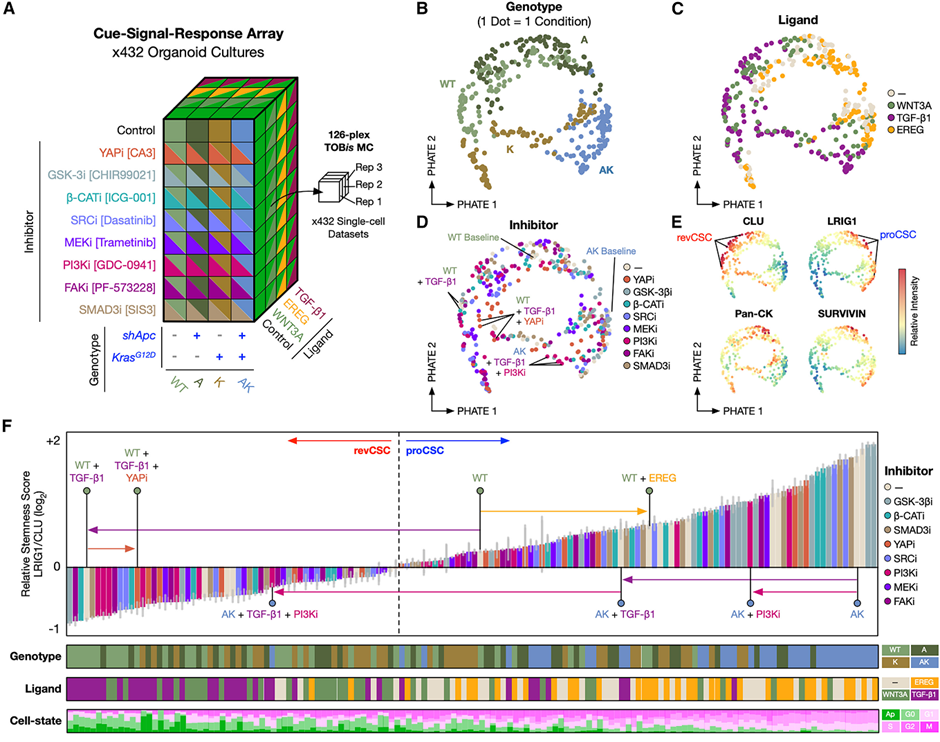
研究团队继续建立了一个以基因突变、控制干细胞极化的配体和不同胞内信号通路抑制剂为变量的实验,从多个方向分析细胞内源性和外源性信号如何竞争以决定干细胞极化方向。团队建立了相对干性(RS)打分以评估各因素对极化的影响,该打分可有效反映proCSC和revCSC的极化状态。AK上皮细胞拥有高RS打分,而使用TGF-β1或PI3Ki处理AK类器官可有效降低该打分,TGF-β1和PI3Ki同时处理甚至可将上皮细胞逆转为revCSC主导的状态。这说明结肠癌细胞亦可向revCSC极化,但需要高TGF-β1和低PI3K信号。总体而言,YAP是revCSC的核心调控者,而PI3K和MAPK则对维持proCSC状态至关重要。

图4.(A)质谱流式研究内源、外源信号影响的实验设计;(B)基因型、(C)配体、(D)抑制剂和(E)细胞类型标志物对类器官的影响;(F)RS打分展示基因型、配体和细胞状态对极化的影响
质谱流式作为一项备受青睐的高通量单细胞技术,具有多通道、背景低、易兼容胞内染色等特点,可在单个细胞层面分析超过五十种标志物。伦敦大学学院的研究团队此次充分利用质谱流式的技术优势,使用原位Barcoding技术对类器官进行标记,从而达成对类器官的高通量单细胞分析;在此基础上实现了上皮细胞分化状态、细胞周期和信号通路的同时表征,绘制了结肠干细胞极化的连续性表型图谱,阐明了内源性和外源性信号对其表型的影响。该工作为使用质谱流式进行类器官研究确立了一个极好的范例,展示了质谱流式在利用类器官进行涉及多变量的复杂机制研究中的强大能力。
研究团队于同时间在《Cell》发表了另一篇研究文献,同样应用Standard BioTools质谱流式技术,对患者来源的类器官的异质性药物反应机制进行研究,详见《【Cell】 - 质谱流式解析患者来源的类器官的异质性药物反应机制》一文。
参考文献:
Qin et al., An oncogenic phenoscape of colonic stem cell polarization, Cell (2023), https://doi.org/10.1016/j.cell.2023.11.004