思百拓(上海)仪器科技有限公司品牌商

5

手机商铺

qrcode
商家活跃:
产品热度:
  • NaN
  • 0.5999999999999996
  • 0.5999999999999996
  • 1.5999999999999996
  • 0.5999999999999996
品牌商

思百拓(上海)仪器科技有限公司

入驻年限:5

  • 联系人:

    fang fang

  • 所在地区:

    上海 徐汇区

  • 业务范围:

    实验室仪器 / 设备、试剂、抗体、技术服务、耗材

  • 经营模式:

    生产厂商

在线沟通
推荐产品

公司新闻/正文

质谱流式技术新应用:类器官研究

856 人阅读发布时间:2024-11-26 10:00

质谱流式技术新应用:类器官研究

类器官作为迅速发展的体外培养模型,因其保持多种细胞类群和三维结构、可传代、可冻存、可编辑等优点,已在基础研究和药物筛选等方向成为广泛应用的重要工具。质谱流式(CyTOF)技术同样经过十几年的发展,已成为新一代标准流式技术。它以金属标签抗体代替荧光标签抗体,从而解决了荧光间串色问题,具有通道多、背景低、数据质量高等特点。近年来,世界范围内已有许多研究机构应用质谱流式技术进行类器官研究并发表在高水平期刊上。

英国伦敦大学学院的团队首先建立了一种利用质谱流式研究细胞类型特异性信号网络的方法。利用硫醇反应性类器官原位条形码(TOBis)技术,研究者可在Matrigel中原位对多个类器官培养标记条形码(barcode),多样本混样后同时进行40种细胞类型及翻译后修饰(PTM)等标志物抗体染色。因质谱流式所用金属标签不受光漂白和固定、破膜等处理影响,可方便地进行信号分子等胞内染色。研究人员因而对不同基因背景的肠道类器官详细地解析了单细胞内多条通路的信号,首次使用质谱流式实现了对类器官及其共培养物中细胞类型特定的PTM网络的分析1。随后发表的Protocol已可将126个不同的类器官培养进行条形码标记并同时染色(图1)2

质谱流式技术新应用:类器官研究 

1. TOBis质谱流式方法研究类器官的流程,源自参考文献2

 

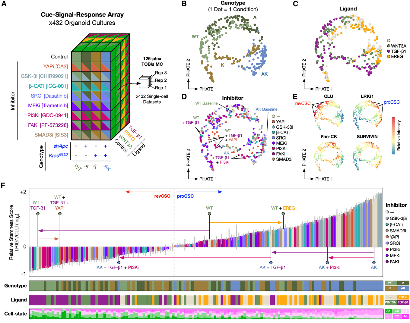
同一研究组在2023年又同时发表了两篇《Cell》文章。其中一篇分析了数百个不同的小鼠类器官培养的上千万单细胞,同时进行了包括抗体和Barcode等在内的共53个通道染色,使用不同基因型类器官、培养基成分和共培养等条件绘制了结肠干细胞极化的连续性表型图谱,阐明了内源性和外源性信号对其表型的影响(图2)3。该文章还通过质谱流式数据建立了结肠上皮细胞命运的单细胞可塑性全景,表明结肠上皮存在可被多因素调节的连续分化谱。另一篇文章应用患者来源的类器官(PDO),使用多种化疗药物对PDO和癌症相关成纤维细胞(CAF)的共培养体系进行处理,并开发了新算法Trellis分析超过2500万个单细胞PTM图谱,探索了PDO的药物、患者及微环境特异性治疗反应。除此之外,还利用质谱流式多参数检测的特点,同时对细胞凋亡、增殖、DNA损伤、细胞周期等进行分析,发现药物的细胞毒性与细胞状态和信号通路的关联,提出利用质谱流式实现单细胞翻译后修饰分析可替代传统的基于群体细胞活率的药物筛选方法4

质谱流式技术新应用:类器官研究 

2.A)质谱流式研究内源、外源信号影响的实验设计;(B)基因型、(C)配体、(D)抑制剂和(E)细胞类型标志物对类器官的影响;(F)相对干性打分展示基因型、配体和细胞状态对极化的影响;源自参考文献3

 

另一项较早使用质谱流式进行类器官研究的工作使用38种标志物解析包含不同突变的人正常乳腺组织,证明了类器官中保存了复杂的乳腺组织上皮细胞谱系,而二维平面培养的乳腺上皮细胞与原组织有很大差异,丢失了多数管腔类细胞,且蛋白表达呈现出基底和管腔的混合特性。该研究也探索了培养基成分对类器官细胞谱系的影响5。另一篇文献利用多组学工具建立了人类乳腺单细胞图谱,使用质谱流式再次证明类器官与乳腺组织细胞表型高度相似(图3),

质谱流式技术新应用:类器官研究 

3. 质谱流式表明乳腺类器官与原组织的高度相似性,源自参考文献6

适于进行体外功能性研究6。在肝纤维化研究方面,质谱流式揭示了常染色体隐性遗传性多囊肾病(ARPKD)突变类器官的PDGFRBSMAPDGFRAVimentin表达量增加且PDGFRB+细胞显著增多,表明该突变导致成肌纤维细胞扩增,从而促进纤维化7。作为免疫学和干细胞研究的利器,质谱流式显示干细胞来源的胸腺类器官表达CD117TCF1TDT等胸腺细胞发育标志物,从而说明这种类器官能在体外支持胸腺细胞发育,且通过回应刺激而上调激活标志物CD25的表达证明了体外发育细胞的功能性。

质谱流式技术不仅可表征类器官本身的异质性和过程状态,还可方便地加入利用类器官进行的功能性实验研究。一项研究利用类器官和造血干细胞共培养及共移植实验对体外和体内产生的树突状细胞(DC)表型进行分析,表明体内产生的前DC细胞更多,两种情况下产生的经典树突状细胞cDC1表型相似,但cDC2有明显的表型差异(图4)8。胰腺癌类器官则可与PBMC共培养产生类器官刺激的T细胞(opT),不同病人产生的opT的组成不同,但都表达组织驻留记忆(TRM)T细胞标志物且具有肿瘤细胞杀伤性9。另一项研究分析了肠道类器官移植到人源化小鼠后产生的免疫细胞,发现其与人源化小鼠肠道免疫细胞组成相似,具有类似肠道相关淋巴组织(GALT)的免疫图谱,表明该移植模型可用于肠道疾病的体内研究10

质谱流式技术对新系统和新应用同样具有极高的适用性。加拿大多伦多大学的研究团队建立了一套新三维培养系统TRACER,该系统通过多层结构实现系统中氧气或其他小分子的浓度梯度。通过质谱流式分析,该团队通过类器官中Telox表达变化证明了培养系统内的缺氧梯度并测定了不同培养模式下产生的细胞增殖变化11。质谱流式仪不仅能够利用金属标签抗体检测抗原,还可直接检测75-209 Da质量范围内的元素。因此,利用质谱流式可直接检出类器官对顺铂药物的相对吸收量,并表明降低NPEPPS表达量后类器官胞内顺铂含量增加,从而增加了类器官对顺铂治疗的敏感度12

综上所述,质谱流式技术已在类器官研究中发挥重要作用,可系统地表征类器官异质性和信号网络、建立高通量新型药物筛选方法、在体外共培养或体内移植模型中研究细胞表型与功能变化,并直接检测细胞内的金属药物。随着对生物过程中细胞信号网络研究的逐渐深入和新应用的不断开发,质谱流式和类器官的结合在基础研究和个性化医疗等诸多领域拥有广阔的前景。

 

质谱流式技术新应用:类器官研究 

4. 质谱流式分析体外和体内产生的CD45+HLA-DR+细胞表型,源自参考文献8

 

参考文献

[1] Qin et al. Cell-type-specific signaling networks in heterocellular organoids. Nat Methods. 2020 Mar;17(3):335-342.

[2] Sufi et al. Multiplexed single-cell analysis of organoid signaling networks. Nat Protoc. 2021 Oct;16(10):4897-4918.

[3] Qin et al. An oncogenic phenoscape of colonic stem cell polarization. Cell. 2023 Dec 7;186(25):5554-5568.e18.

[4] Zapatero et al. Trellis tree-based analysis reveals stromal regulation of patient-derived organoid drug responses. Cell. 2023 Dec 7;186(25):5606-5619.e24.

[5] Rosenbluth et al. Organoid cultures from normal and cancer-prone human breast tissues preserve complex epithelial lineages. Nat Commun. 2020 Apr 6;11(1):1711.

[6] Gray et al. A human breast atlas integrating single-cell proteomics and transcriptomics. Dev Cell. 2022 Jun 6;57(11):1400-1420.e7.

[7] Guan et al. A human multi-lineage hepatic organoid model for liver fibrosis. Nat Commun. 2021 Oct 22;12(1):6138.

[8] Anselmi et al. Engineered niches support the development of human dendritic cells in humanized mice. Nat Commun. 2020 Apr 28;11(1):2054.

[9] Meng et al. Empirical identification and validation of tumor-targeting T cell receptors from circulation using autologous pancreatic tumor organoids. J Immunother Cancer. 2021 Nov;9(11):e003213.

[10] Bouffi et al. In vivo development of immune tissue in human intestinal organoids transplanted into humanized mice. Nat Biotechnol. 2023 Jun;41(6):824-831.

[11] Cadavid et al. An Engineered Paper-Based 3D Coculture Model of Pancreatic Cancer to Study the Impact of Tissue Architecture and Microenvironmental Gradients on Cell Phenotype. Adv Healthc Mater. 2023 Jun;12(14):e2201846.

[12] Jones et al. NPEPPS Is a Druggable Driver of Platinum Resistance. Cancer Res. 2024 May 15;84(10):1699-1718.

 

上一篇

文献解读 | 肝癌免疫组织结构决定免疫疗法预后

下一篇

质谱流式技术应用新篇章:监测 T 细胞受体重排和细胞分化状态的变化

更多资讯

我的询价