6 年
手机商铺
公司新闻/正文
357 人阅读发布时间:2023-09-22 14:06

近日,纽约大学Grossman医学院等团队在《Nature》子刊《Nature Cardiovascular Research》上发表了名为“Systems immunology-based drug repurposing framework to target inflammation in atherosclerosis”的研究。研究发现,一种目前已经作为癌症、肺部疾病和阿尔兹海默病潜在疗法的实验性药物-塞卡替尼或能减缓导致心脏病发生的动脉粥样硬化的进展。Chiara Giannarelli团队通过Standard BioTools 质谱流式技术(CyTOF®)建立了一种临床前的验证策略来探究系统免疫驱动药物的新用途,有助于人类心血管疾病免疫疗法的开发。
动脉粥样硬化心血管疾病(ASCVD)是全球死亡的主要原因,但是与其他复杂疾病疾病如癌症相比,新的心血管药物的开发较为滞后。ASCVD当前的治疗标准是降低脂质水平并控制其他心血管危险因素(例如糖尿病,高血压),免疫调节治疗能调节ASCVD患者的炎症性反应并降低中风和心肌梗死风险,但针对ASCVD潜在的炎症机制的药物开发一直停滞不前,这在一定程度上是由于传统药物开发耗时费力且需要大量资金投入。因此,Giannarelli团队通过CyTOF®质谱流式技术开发了一种在炎症性疾病中为旧药物寻找新用途的逆向工程学方法。

图1. 质谱流式实验设计流程
为了表征人动脉粥样硬化中免疫细胞的功能失调,研究者共使用了58位病人的血液样本进行系统性的检测与分析。
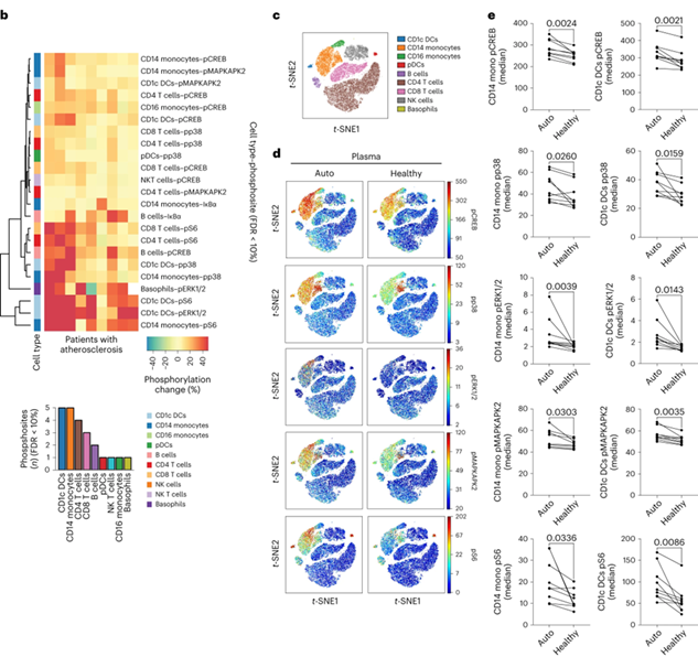
首先,研究者从颈动脉粥样硬化患者中分离出外周血单核细胞(PBMC),并将其暴露于自体血浆或健康捐献者的血浆中,并通过质谱流式检测主要免疫细胞信号通路的激活情况。通过viSNE将细胞分成10群主要的免疫细胞亚群,为了进一步探究每个群体中激活的细胞内信号通路,研究者又分析了了10种胞内蛋白的磷酸化情况,结果显示,相比于健康捐献者血浆,动脉粥样硬化患者自体血浆会诱导PBMC中的CD14+ 单核细胞和 CD1c+ 树突状细胞的多蛋白(CREB, p38, ERK1/2, MAPKAPK2 and S6)的磷酸化激活。说明动脉粥样硬化患者的血浆在循环炎症细胞中诱导了强烈且特异的先天免疫细胞信号应答。

图2. 单细胞质谱流式揭露动脉粥样硬化病人PBMC在自体血浆刺激下的信号变化
b:动脉粥样硬化病人主要细胞类型和磷酸化蛋白热图; c:动脉粥样硬化病人主要PBMC细胞分群t-SNE图; d:动脉粥样硬化病人免疫细胞在自体血浆或健康人血浆刺激下的单细胞信号模式t-SNE图; e:动脉粥样硬化病人在自体血浆或健康人血浆刺激下CD14+ 单核细胞和 CD1c+ 树突状细胞的胞内激酶的磷酸化情况
接着,研究者再次通过多参数质谱流式探究了暴露在动脉粥样硬化患者血浆中的健康免疫细胞内的信号传导,同时检测了细胞因子表达谱。结果显示,动脉粥样硬化病人的血浆可以影响健康细胞的炎症反应应答,其中CD14+ 单核细胞和 CD1c+树突状细胞展现出了最强的免疫激活功能,引起多种蛋白(CREB, p38, ERK1/2, MAPKAPK2 and S6)磷酸化。

图3. 多参数质谱流式检测健康免疫细胞在动脉粥样硬化病人血浆刺激下的胞内信号
a: 健康免疫细胞在动脉粥样硬化病人血浆或健康人血浆刺激下的免疫细胞热图; b: 健康人主要PBMC细胞分群t-SNE图; c: 健康免疫细胞在动脉粥样硬化病人血浆或健康人血浆刺激下的胞内信号模式t-SNE图; d: 健康免疫细胞在自体血浆或健康人血浆刺激下CD14+ 单核细胞和 CD1c+ 树突状细胞的胞内激酶的磷酸化情况
而后,研究者通过质谱流式探究了动脉粥样硬化患者和健康供体的PBMC中存在的不同的静息和刺激免疫反应。以上结果表明,尽管动脉粥样硬化患者和健康供体的循环免疫细胞在基线时的炎症信号和健康血浆刺激下的炎症反应存在一定差异,但面对患者血浆的刺激,健康供体和动脉粥样硬化患者的PBMC具有相似的炎症反应,而动脉粥样硬化患者具有更强的循环免疫细胞炎症反应应答主要是由于与其自身血浆反应。
研究者设计了一种药物再利用的方法,深入分析了4823个基因,其中包括277个已知在炎症过程中扮演关键作用并能产生细胞因子和促进机体慢性炎性反应的蛋白质,该预测方法从L1000化合物筛选文库中发现现有的小分子以逆转对动脉粥样硬化血浆的炎症反应,药物筛选基于磷酸化CyTOF筛选、基因表达分析以及健康PBMC中存在或不存在候选药物时PBMC和斑块对动脉粥样硬化血浆的细胞因子分泌的综合分析。
通过该方法,研究者筛选出8个候选药物,其中通过质谱流式检测多种磷酸化蛋白后发现塞卡替尼对动脉粥样硬化患者血浆诱导的大多数特异性激酶和TF磷酸化有显著的抑制作用。为了进一步阐明塞卡替尼如何改变动脉粥样硬化斑块诱导的信号传导,研究者进行了进一步的磷酸化CyTOF实验来研究LCK、SRC和AKT,并证实动脉粥样硬化斑块增加了SRC和AKT的蛋白表达及其在CD14+单核细胞中的磷酸化,且无论动脉粥样硬化影响的血管部位如何,塞卡替尼都具有抗炎作用。总的来说,这些结果表明,塞卡替尼不仅对循环免疫细胞具有抗炎和抗动脉粥样硬化作用,而且直接对人类动脉粥样硬化组织具有一定作用。

图4. 候选药物的磷酸化CyTOF检测
a-d:识别动脉粥样硬化疾病和离体的候选抗炎小分子的筛选方法流程图; e: CyTOF检测不同免疫细胞在单独动脉粥样硬化病人血浆以及配合不同候选药物处理下的单细胞磷酸化热图; f:单细胞和树突状细胞磷酸化情况的t-统计分析
最后,通过质谱流式分析检测了小鼠模型的循环免疫细胞,探究了塞卡替尼在动物动脉粥样硬化模型中也能发挥抗动脉粥样硬化和抗炎作用。

图5. 动物模型中的质谱流式检测
CyTOF分析对照组以及不同处理下的16周小鼠全血中的循环免疫细胞组成
在本研究中,研究人员并未尝试耗费大量时间和资金从头开发一种合适的药物,而是转而分析一份已经获批或用于其它用途的候选药物清单,通过质谱流式检测技术,单细胞测序技术等从候选清单中筛选出塞卡替尼,并评估塞卡替尼在动脉粥样硬化中的抗炎作用。本研究所采用的这种系统免疫学驱动药物的重定向与临床前的验证策略,有助于人类心血管疾病免疫疗法的开发,也为抗炎药物新用途的探索提供新思路。
参考文献:
Amadori, L., Calcagno, C., Fernandez, D.M. et al. Systems immunology-based drug repurposing framework to target inflammation in atherosclerosis. Nat Cardiovasc Res (2023). doi:10.1038/s44161-023-00278-y