6 年
手机商铺
公司新闻/正文
582 人阅读发布时间:2023-10-12 16:01

2019 新型冠状病毒继续在世界范围内广泛传播,且新变种仍在不断出现。但基于原始毒株的灭活病毒疫苗能否及如何刺激机体免疫力以应对新型变种并不明确。为解决这一难题,上海交通大学医学院附属瑞金医院瞿介明教授、诸江教授、李庆云教授、陈赛娟院士共同领导了名为「Systemic immune profiling of Omicron-infected subjects inoculated with different doses of inactivated virus vaccine」的研究,相关研究论文已于 2023 年 9 月 27 日在线发表于著名期刊《Cell》。
该研究招募了 122 名奥密克戎(Omicron)变体病毒感染者及 50 名未感染者,两类人群又分为未接种疫苗者和接种了两剂或三剂灭活病毒疫苗者。研究团队利用质谱流式(CyTOF)、RNA 测序和蛋白组学技术分析了各人群的血液样品,深入探究了感染者及未感染者的全身免疫状态(图 1A)。

图 1. (A) 研究设计;(B) 不同组别间关键临床指标;(C) 血清中针对 SARS-CoV-2 刺突蛋白受体结合域 (RBD) 的 IgG、IgM 及总抗体量;(D) 针对原始毒株和 Omicron 变体的 50% 假病毒中和滴度;(E)CD45+白细胞的 tsne 展示;(F) 主要免疫细胞群体中经典分型标志物的表达量;(G) 主要免疫细胞群体的比例
Standard BioTools 公司的质谱流式技术是有别于荧光流式的新一代流式技术。该技术使用金属标签抗体代替传统的荧光抗体,从而彻底解决了荧光基团间的串色及自发荧光等问题,具有通道多、背景低、数据质量高等特点,可在单管样品中同时检测超过 50 种靶标并无需单染管对照,为流式样品的多通道检测提供了巨大便利。世界范围内的研究者已使用质谱流式技术发表了超过 2300 篇同行评审文章,其中不少发表于国内外著名期刊。来自瑞金医院的此项研究再次表明了质谱流式技术助力高水平科研的能力。
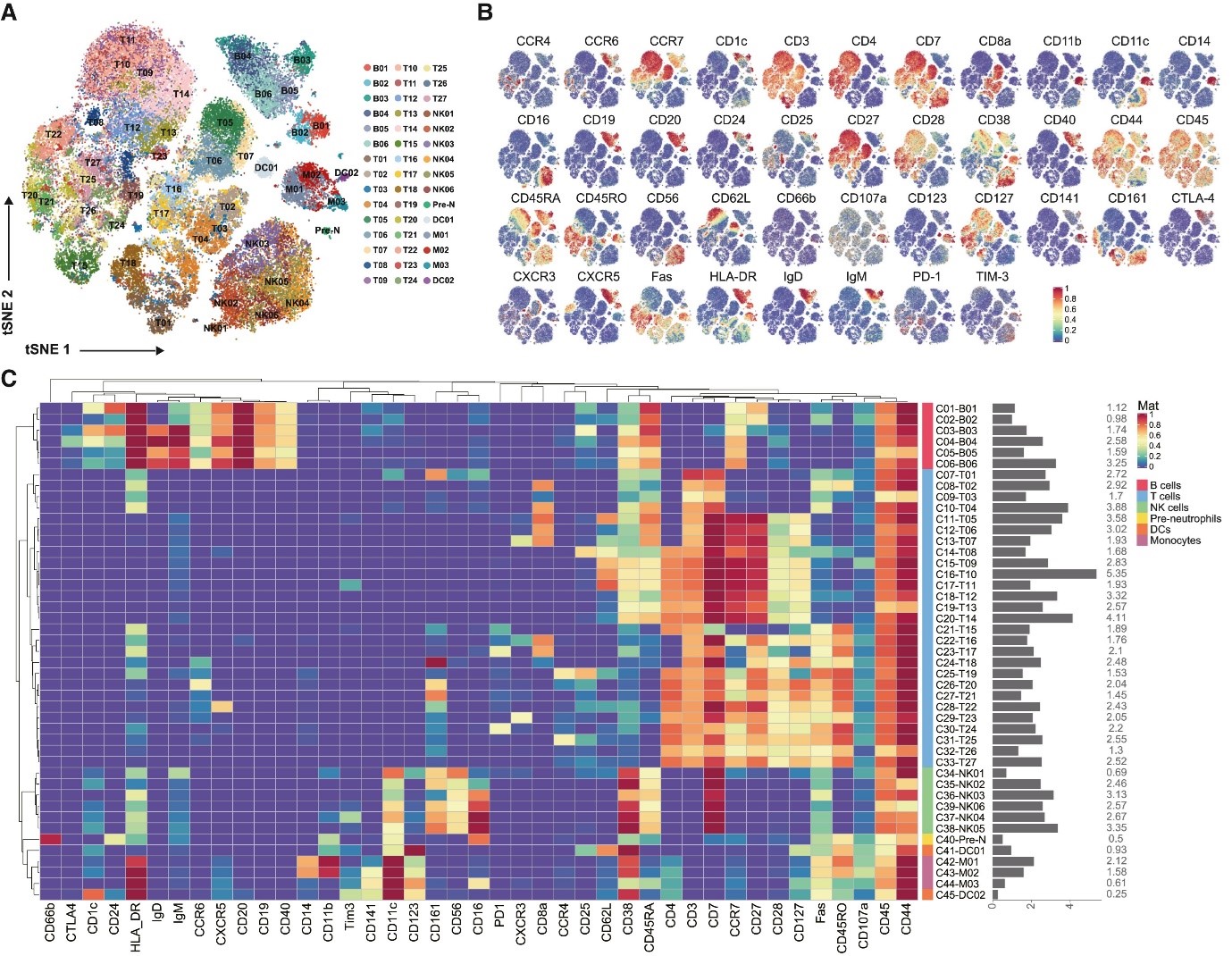
在对临床指标和病毒滴度进行分析后,团队首先使用质谱流式技术,利用 41 种抗体的 panel 分析了外周血单个核细胞(PBMC)样本。由其中的 13 种经典分型标志物可定义 5 类主要的免疫细胞亚群,但这些类群的细胞数量在各组之间几乎没有明显区别(图 1E-G)。因此,使用更多标志物进行更精细分群变得尤为必要。研究团队接下来利用全部 41 种标志物进行了深入免疫分型,鉴别出表型各异的 45 类免疫细胞亚群,包含 6 类 B 细胞、27 类 T 细胞、6 类 NK 细胞、1 类中性粒细胞前体、3 类单核细胞和 2 类树突状细胞(图 2)。对所有亚群比例的主成分分析(PCA)不能区分感染状态或接种状态,说明接种或感染所引起的免疫反应隐藏在精细的亚群变化中。

图 2. 45 种免疫细胞亚群的降维展示及表达量热图
因此,研究团队对各亚群的变化进行了细致分析。感染者中接受三剂疫苗者比两剂疫苗者或未接种者的 3 类初始 CD4+ T 细胞的比例显著下降,而这 3 类细胞在感染者中的比例又比未感染者明显增加(图 3D),说明三剂接种可帮助感染后 CD4+ T 细胞激活。与此对应的是,调节性 T 细胞(Treg)比例及其 TIM-3 表达量呈现出相同的趋势(图 3E),而两类效应记忆 T 细胞的趋势则刚好相反(图 3F)。这表明三剂疫苗接种可帮助激活初始 CD4+ T 细胞,产生效应记忆 T 细胞,而该过程可能被奥密克戎变种感染所引起的 Treg 上调所抑制。

图 3. 代表性淋巴细胞亚群比例及标志物表达量
除淋巴细胞外,团队对 6 类髓系细胞亚群也进行了分析。中性粒细胞前体在感染者中比未感染者中显著增加,而 3 类单核细胞的比例则有所下降(图 4A-B)。感染者中,三剂接种者的 HLA-DRhi 经典单核细胞及非经典单核细胞比未接种者明显增加,表明三剂接种可能保护奥密克戎变体感染引起的固有免疫抑制。树突状细胞在感染后比例同样下降,而浆细胞样树突状细胞(pDC)还发生免疫抑制的现象。类似地,三剂接种可部分恢复其数量和功能(图 4C-D)。因此三剂接种可减少 pDC 因感染所引起的功能失活。

图 4. 代表性髓系细胞亚群比例及标志物表达量
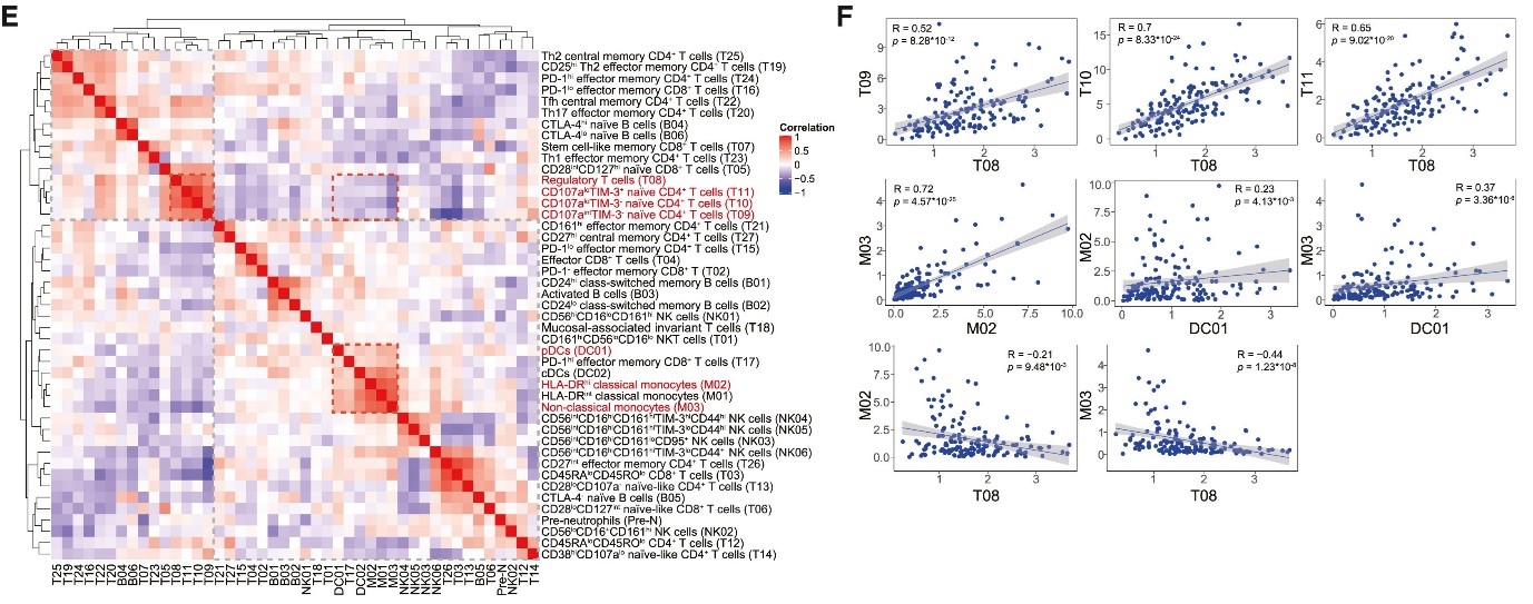
为进一步阐明各类细胞在感染或接种所带来的免疫反应中的联系,研究团队分析了各亚群比例的关联性。所有亚群明显分成两个关联簇:其中一个包含 Treg 和 3 类初始 CD4+ T 细胞,具有明显的 CD4+ T 细胞失活特征;另一个则包含单核细胞和树突状细胞,形成与第一簇在数量上负相关的固有免疫激活群体(图 5)。这些结果再次表明了接种三剂疫苗的感染者中单核细胞、树突状细胞激活及逆转 Treg 免疫抑制的特征。对感染者是否显出症状的分析则说明这种免疫激活与无症状感染明显相关(图 6)。

图 5. 免疫细胞亚群比例关联分析

图 6. 不同接种状态的有症状及无症状感染者中(A)白细胞、中性粒细胞计数及(B-C)代表性亚群比例
研究团队接下来使用了群体 mRNA 测序探究了 PBMC 中分子通路的变化,进一步验证通过质谱流式发现三剂接种带来的感染后单核细胞和树突状细胞激活等免疫特征(图 7)。团队还使用蛋白组学方法测量了血浆中 180 种炎症及免疫相关蛋白的含量,并整合了部分细胞亚群比例、基因表达、血浆蛋白及临床指标等 42 种变量,发现了固有免疫激活、T 细胞和 NK 细胞激活、体液免疫和 Treg 增殖等四簇(图 8)。这些数据都表明三剂接种引发的独特免疫特征是单核细胞激活和分化,从而抵抗奥密克戎变种病毒感染。

图 7. 代表性亚群比例及(H)富集的基因集或(J)基因表达的关联性分析

图 8. (B) 感染者中代表性亚群比例及炎性因子的关联性分析;(C) 感染者中 14 种免疫细胞亚群、3 个基因集、13 种基因、3 种细胞因子和 9 个临床变量的关联性分析
此项研究充分发挥了质谱流式技术多通道、数据质量高的特点,对不同接种及感染状态的人群进行了深入的免疫分析,并结合其他组学技术,系统性地描述了接种灭活病毒疫苗对奥密克戎感染者免疫状态的影响,揭示了三剂接种诱导固有免疫发挥抗病毒作用的机理。该研究是我国学者利用 Standard BioTools 公司的质谱流式平台在感染免疫领域做出的前沿代表性成果,我们在此对瑞金医院的研究团队表示衷心的祝贺!
参考文献:
Yu et al., Systemic immune profiling of Omicron-infected subjects inoculated with different doses of inactivated virus vaccine, Cell (2023), https://doi.org/10.1016/j.cell.2023.08.033